中国·best365英国在线体育(股份)有限公司-Official Platform
原网站
|
英文站
学校首页
学院首页
学院概况
学院简介
现任领导
组织机构
党建引领
组织机构
党建工作
共青团工作
工会工作
党建活动
英国上市公司官网365
师资概况
在职教师
先锋模范
人才引进
本科生培养
专业介绍
教学研究
一流课程
实践基地
实验条件
专业认证
研究生培养
专业介绍
导师队伍
培养管理
科学研究
科研条件
科研平台
科研团队和方向
科研成果
学术交流
365英国上市公司在线
创新创业
学生管理
招生就业
招聘动态
学生活动
校友工作
校友活动
校友风采
校友珍藏
校企合作
卓越计划简介
卓越计划学习基地
企业导师介绍
产学研合作
学院首页
>
本科生培养
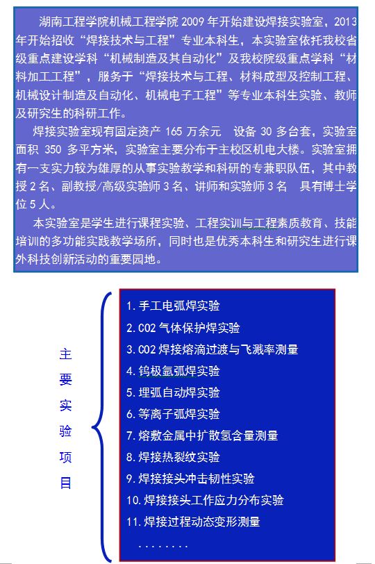
焊接试验室
作者: 时间:2017-05-20 点击数:
实验室地点:
机械楼615、616室
实验室管理员:
孙小刚
上一篇:
柔性制造系统实验室
下一篇:
汽车电子实验室
版权所有:中国·best365英国在线体育(股份)有限公司-Official Platform Copyright© 2021-2026
地址: 中国·湖南省·湘潭市·福星东路88号 邮编:411104
电话:0731-58688521 传真:0731-58688521